江苏鼎喜机械制造有限公司
产品中心
当前位置:首页 > 产品中心 > 正文
联系我们
江苏鼎喜机械制造有限公司
地址:江苏省靖江市新桥镇新桥东路1号
联系人:顾经理
手机:15052899955
电话:0523-88908321
传真:0523-88908321
邮编:214500
网址:www.jsdxjx.com.cn
邮箱:dx@jsdxjx.com.cn

 

 
产品中心 Product Center
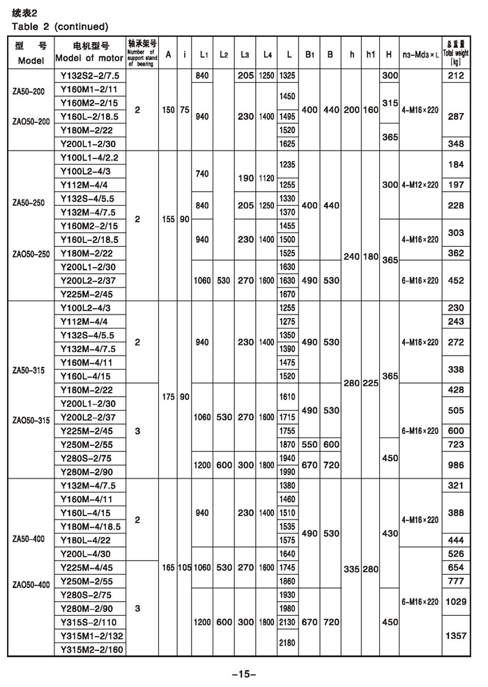
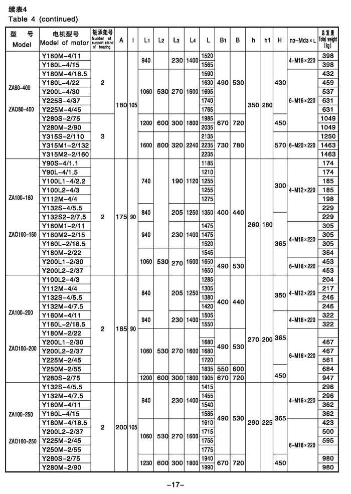
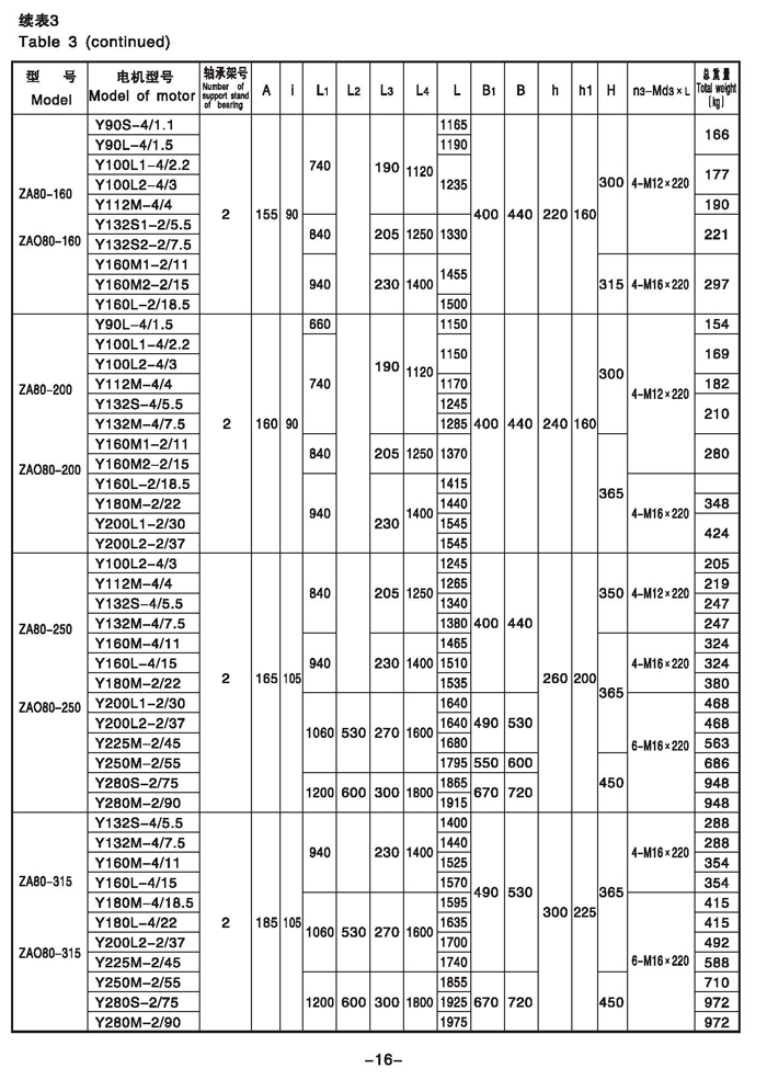
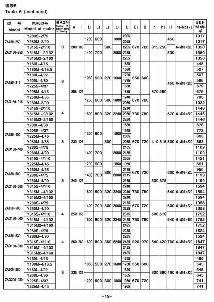
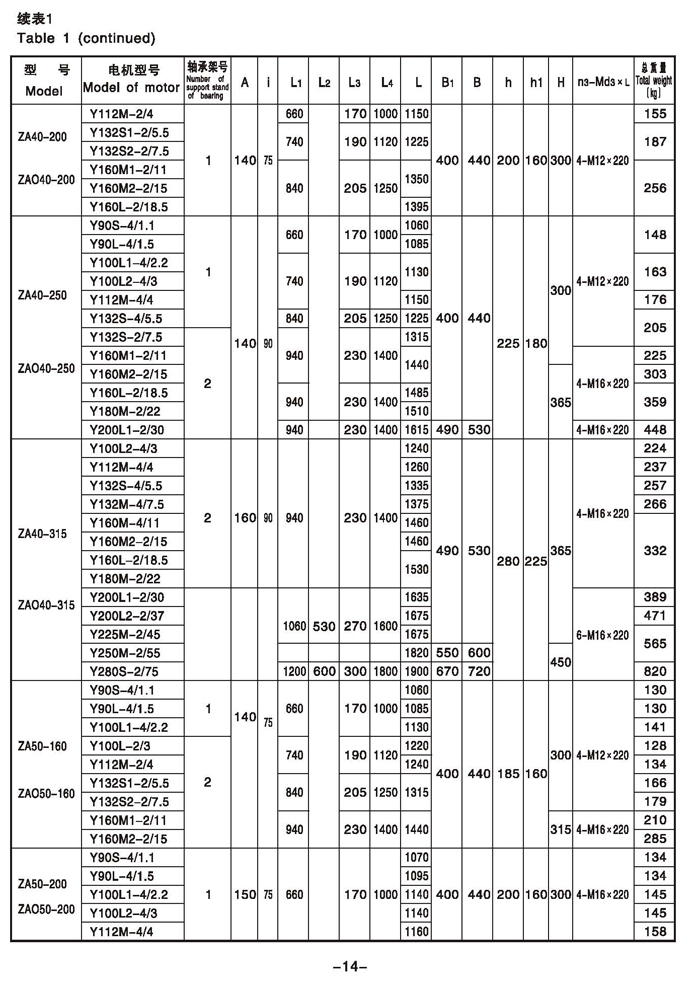
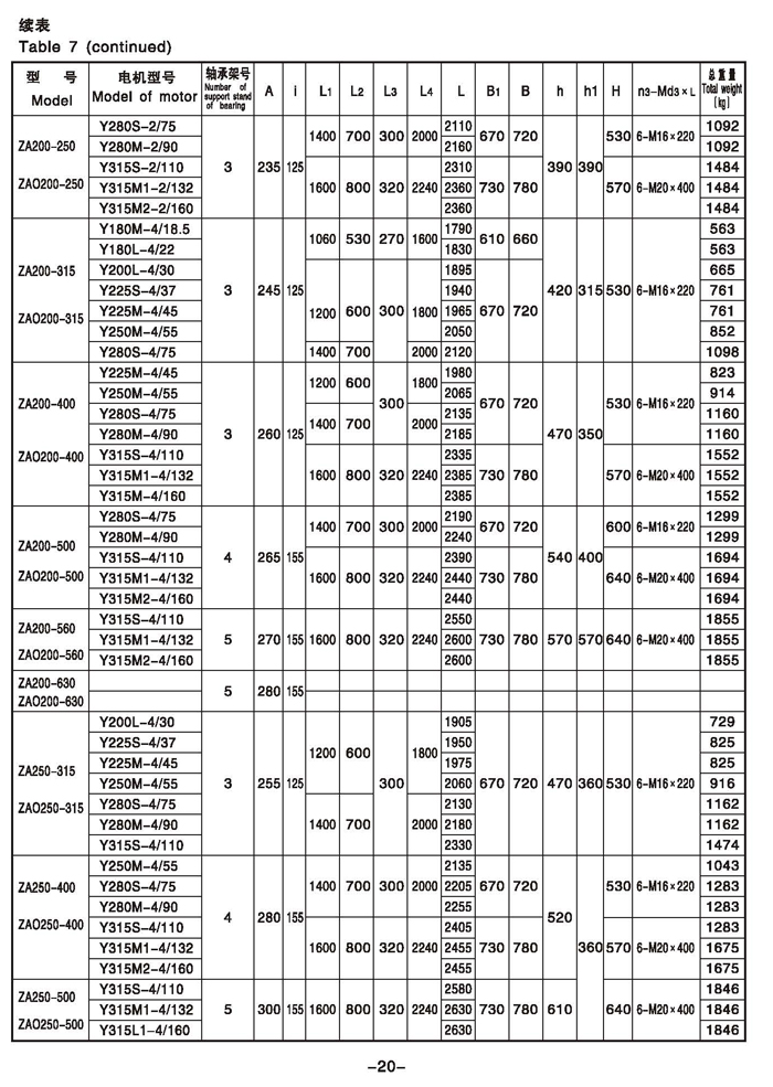
ZA、ZAO、ZE型石油化工流程泵
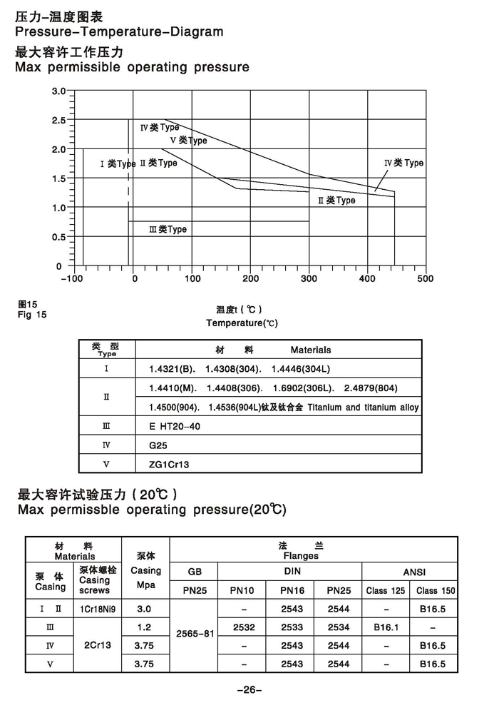
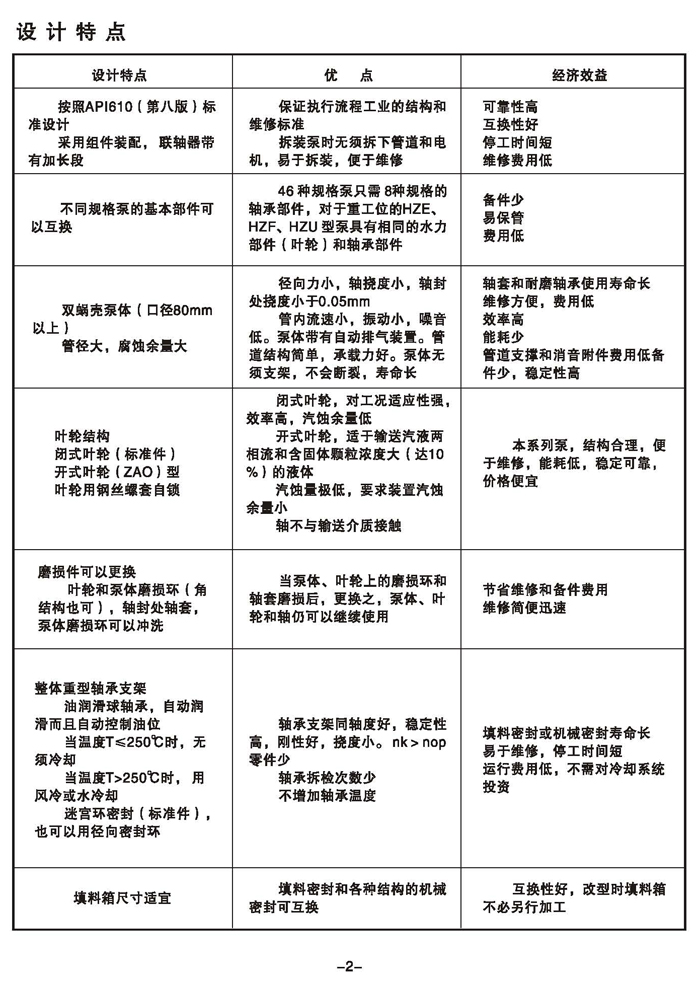
    ZA、ZAO石油化工流程泵,是根据AP1610和VDMA24297(轻/中型)规范设计的。 应用范围:本泵适合输送清洁或含有颗粒的液体,低温或高温的液体,中性或有腐蚀性的液体。 主要用途:炼油厂、石油化工学工业、煤加工工业和低温工程化学工业、造纸、纸浆业、制糖业和普通流程工业供水厂、海水淡化厂供...
产品详情