江苏鼎喜机械制造有限公司
产品中心
当前位置:首页 > 产品中心 > 正文
联系我们
江苏鼎喜机械制造有限公司
地址:江苏省靖江市新桥镇新桥东路1号
联系人:顾经理
手机:15052899955
电话:0523-88908321
传真:0523-88908321
邮编:214500
网址:www.jsdxjx.com.cn
邮箱:dx@jsdxjx.com.cn

 

 
产品中心 Product Center
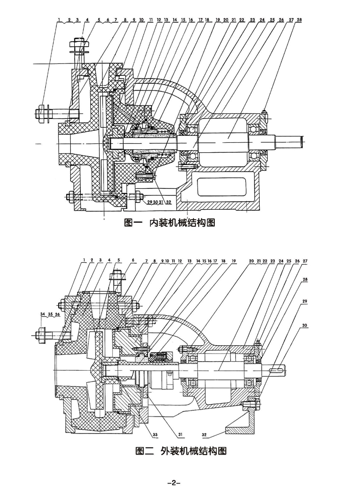
IHF型氟塑料化工离心泵
    IHF型氟塑料增强合金化工离心泵是按IH化工泵图样泵体、泵盖接触液体的部份采用氟塑料增强合金衬里压制,叶轮、轴套、叶轮罗母等过流部件均采用氟塑料增强合金压制,其性能、连接安装尺寸与IH型泵保持不变。IHF化工泵为单级单吸悬臂式离心泵。其标记、额定性能点和尺寸等效采用标准ISO2858-1975(E)...
产品详情

[上一个: FSB、FSB-L型氟塑料泵 ]

[下一个: IJ型化工离心泵 ]